Visualization of Lidar Products

all profiles low range Klett method
Image
2025-11-04 00:16:00 ⇒ 01:15:30
Image
2025-11-04 00:16:00 ⇒ 01:35:00
Image
2025-11-04 01:15:59 ⇒ 02:15:29
Image
2025-11-04 01:15:59 ⇒ 02:34:59
Image
2025-11-04 02:15:59 ⇒ 03:05:00
Image
2025-11-04 02:15:59 ⇒ 03:15:30
Image
2025-11-04 02:15:59 ⇒ 03:25:00
Image
2025-11-04 03:16:00 ⇒ 04:15:00
Image
2025-11-04 03:16:00 ⇒ 04:24:59
Image
2025-11-04 03:16:00 ⇒ 05:00:00
Image
2025-11-04 05:11:00 ⇒ 06:05:00
Image
2025-11-04 05:11:00 ⇒ 06:10:30
Image
2025-11-04 05:11:00 ⇒ 06:34:59
Image
2025-11-04 06:11:00 ⇒ 07:04:59
Image
2025-11-04 06:11:00 ⇒ 07:10:29
Image
2025-11-04 06:11:00 ⇒ 07:35:00
Image
2025-11-04 07:10:59 ⇒ 08:04:59
Image
2025-11-04 07:10:59 ⇒ 08:10:29
Image
2025-11-04 07:10:59 ⇒ 08:34:59
Image
2025-11-04 08:11:00 ⇒ 09:05:00
Image
2025-11-04 08:11:00 ⇒ 09:19:30
Image
2025-11-04 09:20:29 ⇒ 10:15:00
Image
2025-11-04 09:20:29 ⇒ 10:19:59
Image
2025-11-04 09:20:29 ⇒ 10:24:59
Image
2025-11-04 10:20:30 ⇒ 11:15:00
Image
2025-11-04 10:20:30 ⇒ 11:20:00
Image
2025-11-04 10:20:30 ⇒ 11:25:00
Image
2025-11-04 11:20:30 ⇒ 12:14:59
Image
2025-11-04 11:20:30 ⇒ 12:25:00
Image
2025-11-04 11:20:30 ⇒ 12:34:59
Image
2025-11-04 12:45:59 ⇒ 13:45:30
Image
2025-11-04 12:45:59 ⇒ 14:15:00
Image
2025-11-04 12:45:59 ⇒ 14:25:00
Image
2025-11-04 13:46:00 ⇒ 14:45:30
Image
2025-11-04 13:46:00 ⇒ 15:14:59
Image
2025-11-04 14:45:59 ⇒ 15:45:29
Image
2025-11-04 14:45:59 ⇒ 16:15:00
Image
2025-11-04 15:45:59 ⇒ 16:45:30
Image
2025-11-04 15:45:59 ⇒ 17:15:00
Image
2025-11-04 15:45:59 ⇒ 17:25:00
Image
2025-11-04 16:46:00 ⇒ 18:05:00
Image
2025-11-04 18:16:00 ⇒ 19:15:30
Image
2025-11-04 19:15:59 ⇒ 20:15:29
Image
2025-11-04 20:15:59 ⇒ 21:15:30
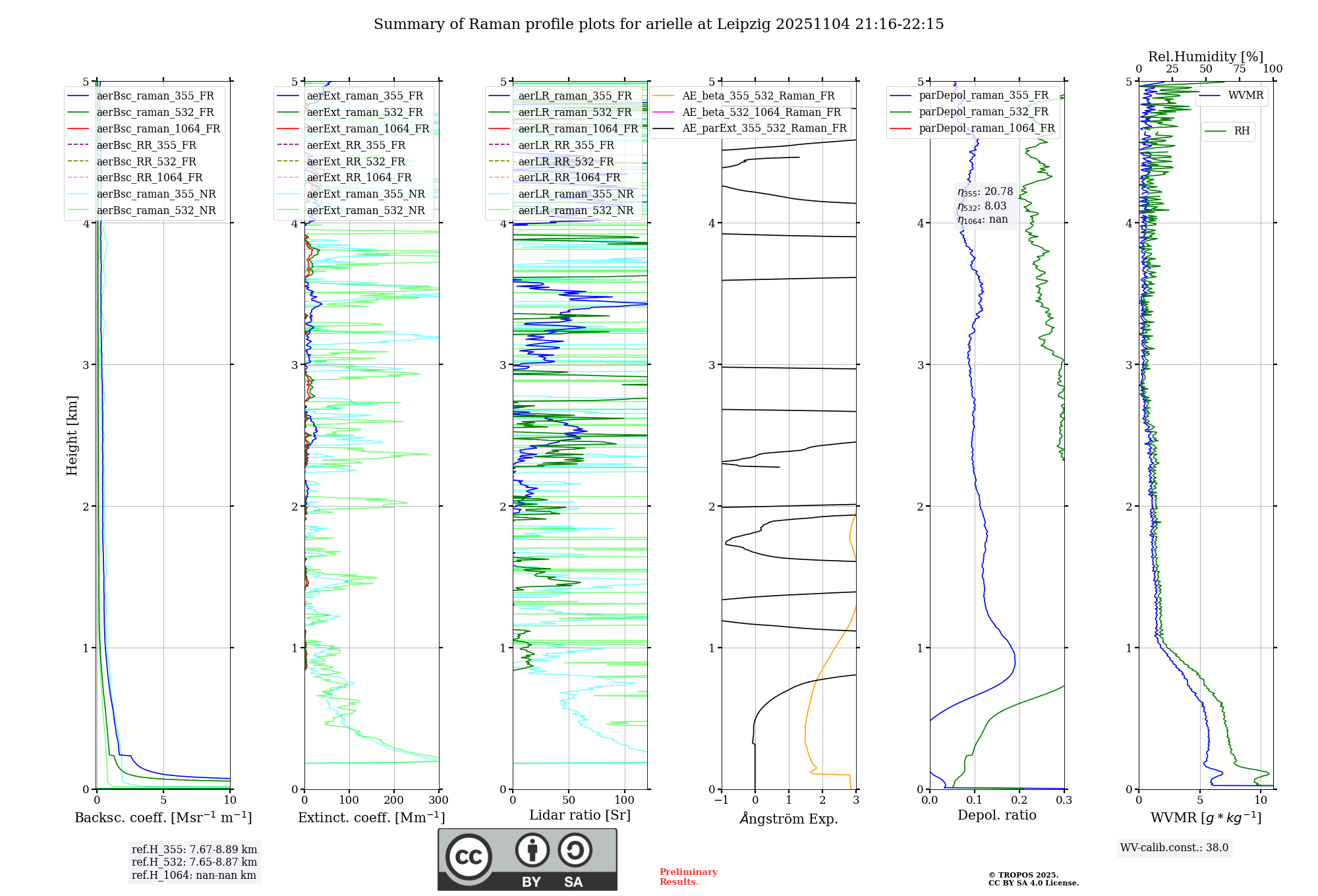
Image
2025-11-04 21:16:00 ⇒ 22:15:30
Image
2025-11-04 22:15:59 ⇒ 23:59:30
all profiles low range Raman method
Image
2025-11-04 00:16:00 ⇒ 01:15:30
Image
2025-11-04 00:16:00 ⇒ 01:35:00
Image
2025-11-04 01:15:59 ⇒ 02:15:29
Image
2025-11-04 01:15:59 ⇒ 02:34:59
Image
2025-11-04 02:15:59 ⇒ 03:05:00
Image
2025-11-04 02:15:59 ⇒ 03:15:30
Image
2025-11-04 02:15:59 ⇒ 03:25:00
Image
2025-11-04 03:16:00 ⇒ 04:15:00
Image
2025-11-04 03:16:00 ⇒ 04:24:59
Image
2025-11-04 03:16:00 ⇒ 05:00:00
Image
2025-11-04 05:11:00 ⇒ 06:05:00
Image
2025-11-04 05:11:00 ⇒ 06:10:30
Image
2025-11-04 05:11:00 ⇒ 06:34:59
Image
2025-11-04 06:11:00 ⇒ 07:04:59
Image
2025-11-04 06:11:00 ⇒ 07:10:29
Image
2025-11-04 06:11:00 ⇒ 07:35:00
Image
2025-11-04 07:10:59 ⇒ 08:04:59
Image
2025-11-04 07:10:59 ⇒ 08:10:29
Image
2025-11-04 07:10:59 ⇒ 08:34:59
Image
2025-11-04 08:11:00 ⇒ 09:05:00
Image
2025-11-04 08:11:00 ⇒ 09:19:30
Image
2025-11-04 09:20:29 ⇒ 10:15:00
Image
2025-11-04 09:20:29 ⇒ 10:19:59
Image
2025-11-04 09:20:29 ⇒ 10:24:59
Image
2025-11-04 10:20:30 ⇒ 11:15:00
Image
2025-11-04 10:20:30 ⇒ 11:20:00
Image
2025-11-04 10:20:30 ⇒ 11:25:00
Image
2025-11-04 11:20:30 ⇒ 12:14:59
Image
2025-11-04 11:20:30 ⇒ 12:25:00
Image
2025-11-04 11:20:30 ⇒ 12:34:59
Image
2025-11-04 12:45:59 ⇒ 13:45:30
Image
2025-11-04 12:45:59 ⇒ 14:15:00
Image
2025-11-04 12:45:59 ⇒ 14:25:00
Image
2025-11-04 13:46:00 ⇒ 14:45:30
Image
2025-11-04 13:46:00 ⇒ 15:14:59
Image
2025-11-04 14:45:59 ⇒ 15:45:29
Image
2025-11-04 14:45:59 ⇒ 16:15:00
Image
2025-11-04 15:45:59 ⇒ 16:45:30
Image
2025-11-04 15:45:59 ⇒ 17:15:00
Image
2025-11-04 15:45:59 ⇒ 17:25:00
Image
2025-11-04 16:46:00 ⇒ 18:05:00
Image
2025-11-04 18:16:00 ⇒ 19:15:30
Image
2025-11-04 19:15:59 ⇒ 20:15:29
Image
2025-11-04 20:15:59 ⇒ 21:15:30
Image
2025-11-04 21:16:00 ⇒ 22:15:30
Image
2025-11-04 22:15:59 ⇒ 23:59:30