Remark
Polly observations made before Feb 2024 are currently only available at
polly-tmp.tropos.de
About
Info
list
Lidars
list
Locations
list
Product Categories
list
Product Types
search
Search
Publications
@ TROPOS
TROPOS - Home
Lidar group
Own developement
LACROS
Visualization of Lidar Products
Location | Calendar
place
Dushanbe
|
date_range
Selected date
«
2025-11-03
»
1
Smart Mode
2
Expert Mode
3
Monitoring
4
Experimental
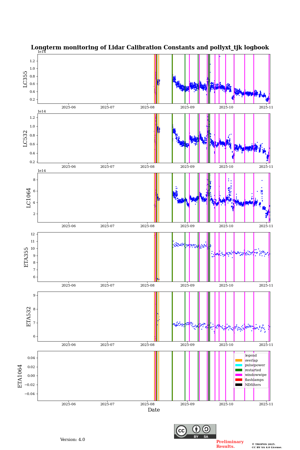
Lidar constant monitoring
Signal to Noise ratio_UV
Signal to Noise ratio_VIS
Signal to Noise ratio_IR+WV
Signal to Noise ratio elastic
Signal to Noise ratio_NR
Long term monitoring
Houskeeping data for the whole campaign
2025-05-08 00:00:00
⇒
2025-11-04 00:00:00
view_week