Lidar Product

ID
40572937
  • Image
    recent_plots_24h/pollyxt_tjk/2019/09/27/2019_09_27_Fri_TJK_00_00_01_0840_0940_ANGEXP_Raman_NR.png
  • Location | Lidar
  • Product category
  • Product type
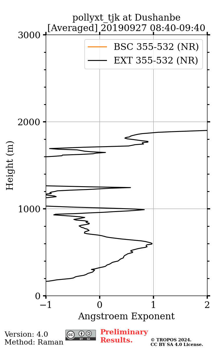
    Averaged Angstroem exponent profile (Raman method) near-range
  • Active
    done
  • Info
    Meteorological data from GDAS1 at dushanbe on 20190927 09 UTC. Lidar ratio is 45.0sr at 355nm, 40.0 at 532nm and 50.0 at 1064nm. Reference height is [ 4561.3 - 6055.6m] (355nm), [ 5039.5 - 6533.8m] (532nm) and [ NaN - NaNm] (1064nm). Smoothing window is 457.5m, 457.5m, 457.5m. No overlap correction.
  • Related lidar data
  • Starttime
    2019-09-27 08:40:30
  • Stoptime
    2019-09-27 09:40:00
  • Stored/Updated in database
    2024-04-28 07:46:30
Image