Lidar Product

ID
40573123
  • Image
    recent_plots_24h/pollyxt_tjk/2019/09/27/2019_09_27_Fri_TJK_00_00_01_1440_1540_ANGEXP_Raman_NR.png
  • Location | Lidar
  • Product category
  • Product type
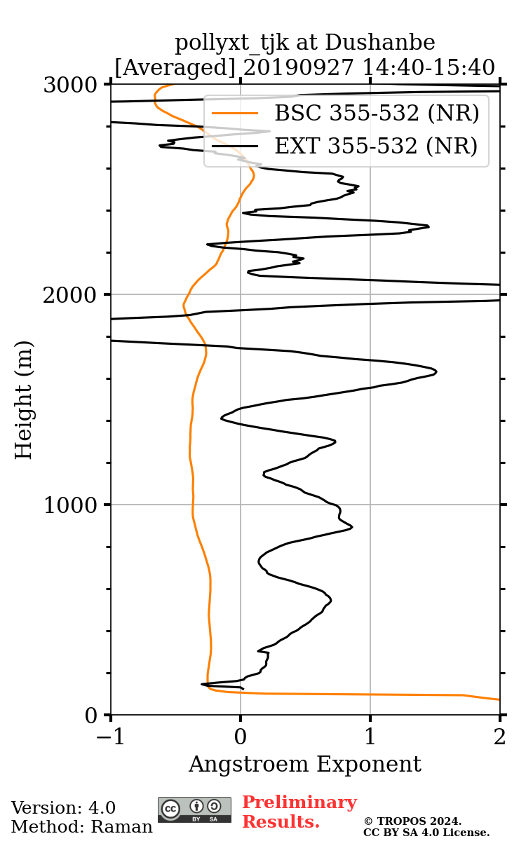
    Averaged Angstroem exponent profile (Raman method) near-range
  • Active
    done
  • Info
    Meteorological data from GDAS1 at dushanbe on 20190927 15 UTC. Lidar ratio is 45.0sr at 355nm, 40.0 at 532nm and 50.0 at 1064nm. Reference height is [ 4972.3 - 6466.6m] (355nm), [ 6362.0 - 7856.3m] (532nm) and [ 6048.2 - 7542.5m] (1064nm). Smoothing window is 457.5m, 457.5m, 457.5m. No overlap correction.
  • Related lidar data
  • Starttime
    2019-09-27 14:40:30
  • Stoptime
    2019-09-27 15:40:00
  • Stored/Updated in database
    2024-04-28 07:46:31
Image