Lidar Product

ID
40573278
  • Image
    recent_plots_24h/pollyxt_tjk/2019/09/27/2019_09_27_Fri_TJK_00_00_01_2000_2130_ANGEXP_Raman_NR.png
  • Location | Lidar
  • Product category
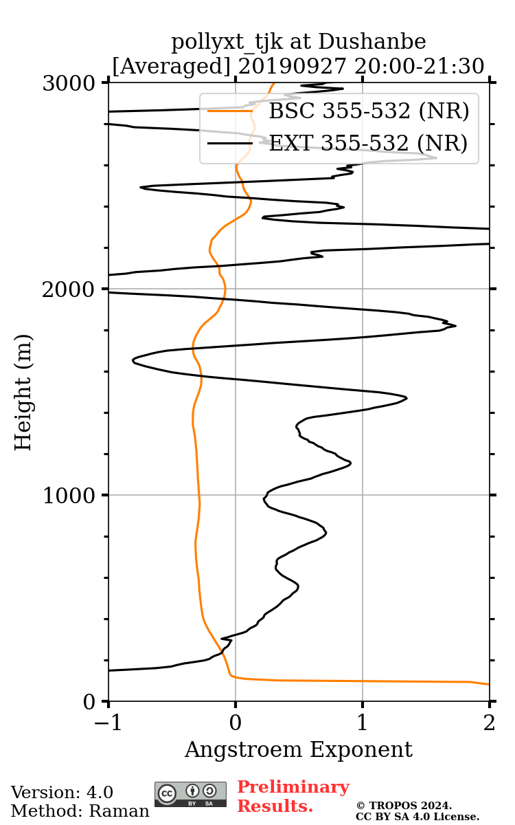
  • Product type
    Averaged Angstroem exponent profile (Raman method) near-range
  • Active
    done
  • Info
    Meteorological data from GDAS1 at dushanbe on 20190927 21 UTC. Lidar ratio is 45.0sr at 355nm, 40.0 at 532nm and 50.0 at 1064nm. Reference height is [ 6780.4 - 8274.7m] (355nm), [ 6795.3 - 8289.6m] (532nm) and [ 8543.6 - 9694.2m] (1064nm). Smoothing window is 457.5m, 457.5m, 457.5m. No overlap correction.
  • Related lidar data
  • Starttime
    2019-09-27 20:00:30
  • Stoptime
    2019-09-27 21:30:00
  • Stored/Updated in database
    2024-04-28 07:46:32
Image