Lidar Product

ID
42335339
  • Image
    recent_plots_24h/pollyxt_tjk/2023/05/10/2023_05_10_Wed_TJK_00_00_01_1540_1650_ANGEXP_Raman_NR.png
  • Location | Lidar
  • Product category
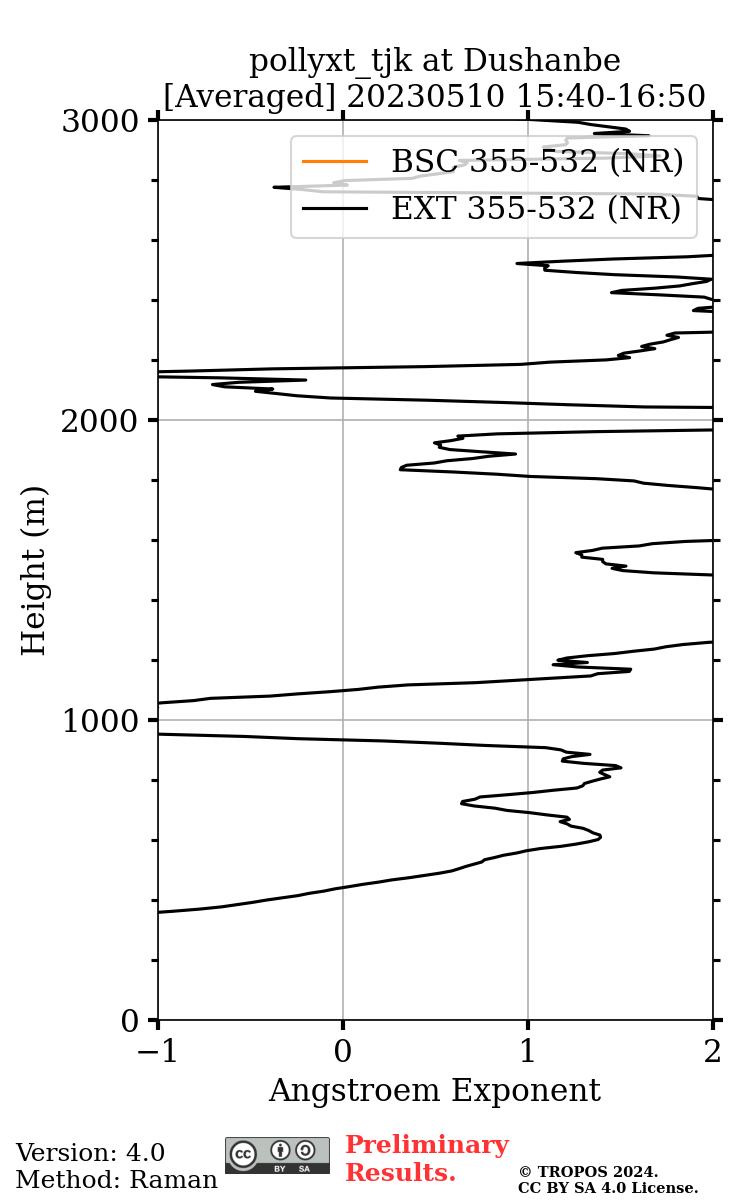
  • Product type
    Averaged Angstroem exponent profile (Raman method) near-range
  • Active
    done
  • Info
    Meteorological data from GDAS1 at dushanbe on 20230510 15 UTC. Lidar ratio is 45.0sr at 355nm, 40.0 at 532nm and 50.0 at 1064nm. Reference height is [ 4987.2 - 6481.5m] (355nm), [ NaN - NaNm] (532nm) and [ NaN - NaNm] (1064nm). Smoothing window is 457.5m, 457.5m, 457.5m. No overlap correction.
  • Related lidar data
  • Starttime
    2023-05-10 15:40:30
  • Stoptime
    2023-05-10 16:50:00
  • Stored/Updated in database
    2024-05-24 06:52:17
Image