Lidar Product

ID
43247754
  • Image
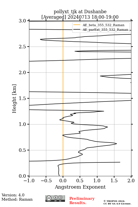
    recent_plots_24h/pollyxt_tjk/2024/07/13/2024_07_13_Sat_TJK_00_00_01_1800_1900_ANGEXP_Raman_NR.png
  • Location | Lidar
  • Product category
  • Product type
    Averaged Angstroem exponent profile (Raman method) near-range
  • Active
    done
  • Info
    profile from ANGEXP_Raman_NR
  • Related lidar data
  • Starttime
    2024-07-13 18:00:31
  • Stoptime
    2024-07-13 19:00:01
  • Stored/Updated in database
    2024-07-14 02:50:38
Image