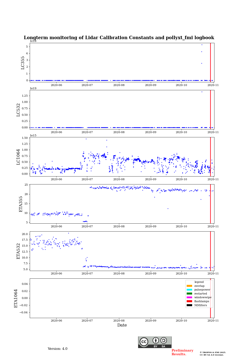
Lidar Product

ID
45880395
  • Image
    recent_plots_24h/pollyxt_fmi/2020/11/02/pollyxt_fmi_20201102_long_term_cali_results.png
  • Location | Lidar
  • Product category
  • Product type
    Houskeeping data for the whole campaign
  • Active
  • Info
    LC and logbook entries
  • Related lidar data
  • Starttime
    2020-05-06 00:00:00
  • Stoptime
    2020-11-02 00:00:00
  • Stored/Updated in database
    2025-01-21 16:32:36
Image