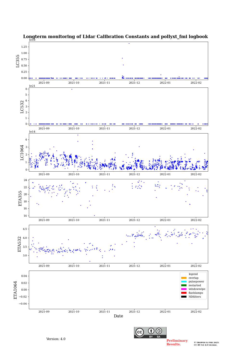
Lidar Product

ID
45947381
  • Image
    recent_plots_24h/pollyxt_fmi/2022/02/13/pollyxt_fmi_20220213_long_term_cali_results.png
  • Location | Lidar
  • Product category
  • Product type
    Houskeeping data for the whole campaign
  • Active
  • Info
    LC and logbook entries
  • Related lidar data
  • Starttime
    2021-08-17 00:00:00
  • Stoptime
    2022-02-13 00:00:00
  • Stored/Updated in database
    2025-01-21 16:42:23
Image