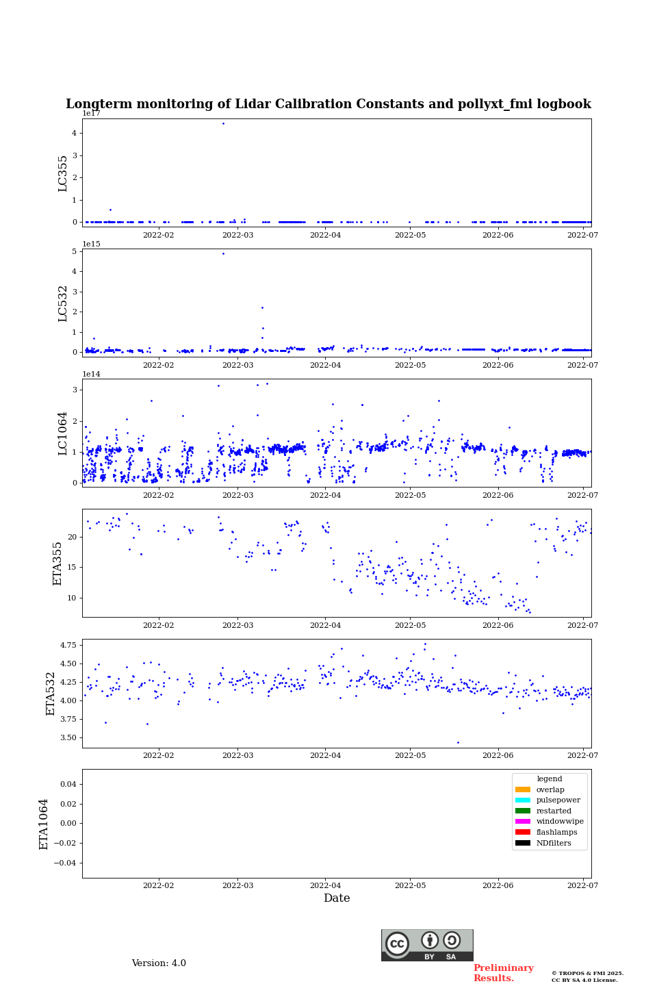
Lidar Product

ID
45968095
  • Image
    recent_plots_24h/pollyxt_fmi/2022/07/04/pollyxt_fmi_20220704_long_term_cali_results.png
  • Location | Lidar
  • Product category
  • Product type
    Houskeeping data for the whole campaign
  • Active
  • Info
    LC and logbook entries
  • Related lidar data
  • Starttime
    2022-01-05 00:00:00
  • Stoptime
    2022-07-04 00:00:00
  • Stored/Updated in database
    2025-01-21 16:45:14
Image