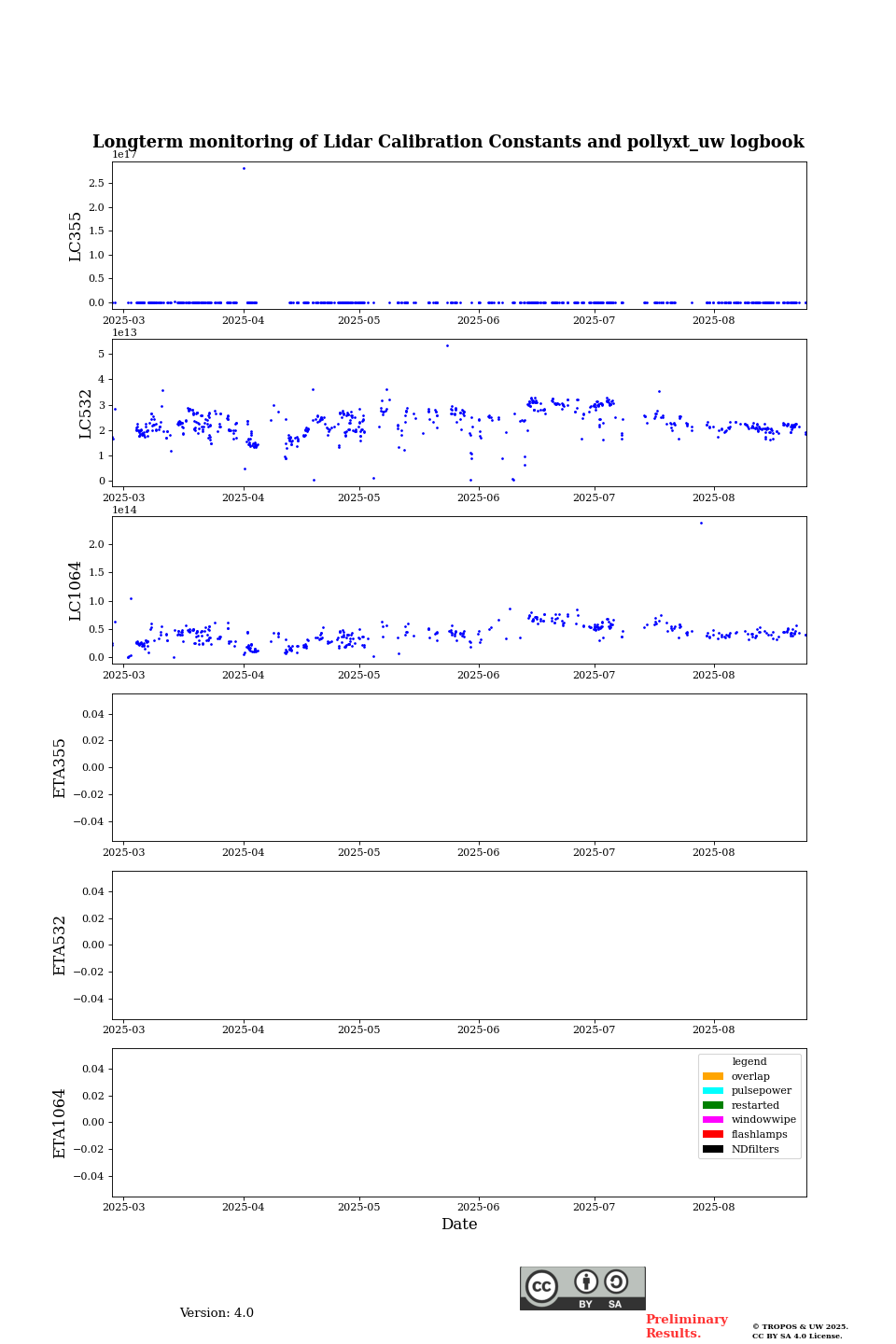
Lidar Product
ID
47652639
-
Imagerecent_plots_24h/pollyxt_uw/2025/08/25/pollyxt_uw_20250825_long_term_cali_results.png
-
Location | Lidar
-
Product category
-
Product typeHouskeeping data for the whole campaign
-
Active
-
InfoLC and logbook entries
-
Related lidar data
-
Starttime
2025-02-26 00:00:00 -
Stoptime
2025-08-25 00:00:00 -
Stored/Updated in database
2025-08-27 02:50:44
