Lidar Product

ID
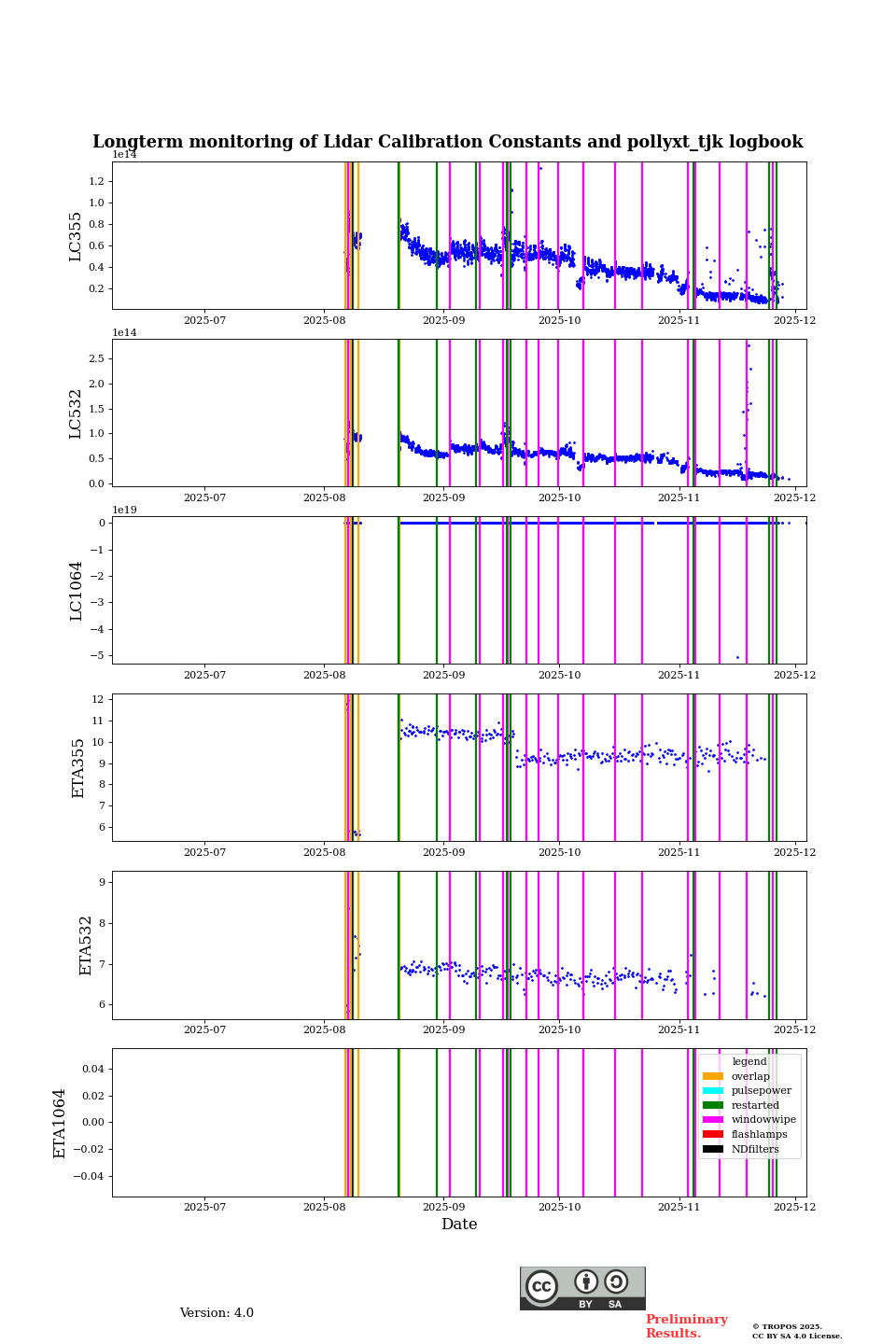
47851093
  • Image
    recent_plots_24h/pollyxt_tjk/2025/12/04/pollyxt_tjk_20251204_long_term_cali_results.png
  • Location | Lidar
  • Product category
  • Product type
    Houskeeping data for the whole campaign
  • Active
    done
  • Info
    LC and logbook entries
  • Related lidar data
  • Starttime
    2025-06-07 00:00:00
  • Stoptime
    2025-12-04 00:00:00
  • Stored/Updated in database
    2025-12-05 04:11:07
Image