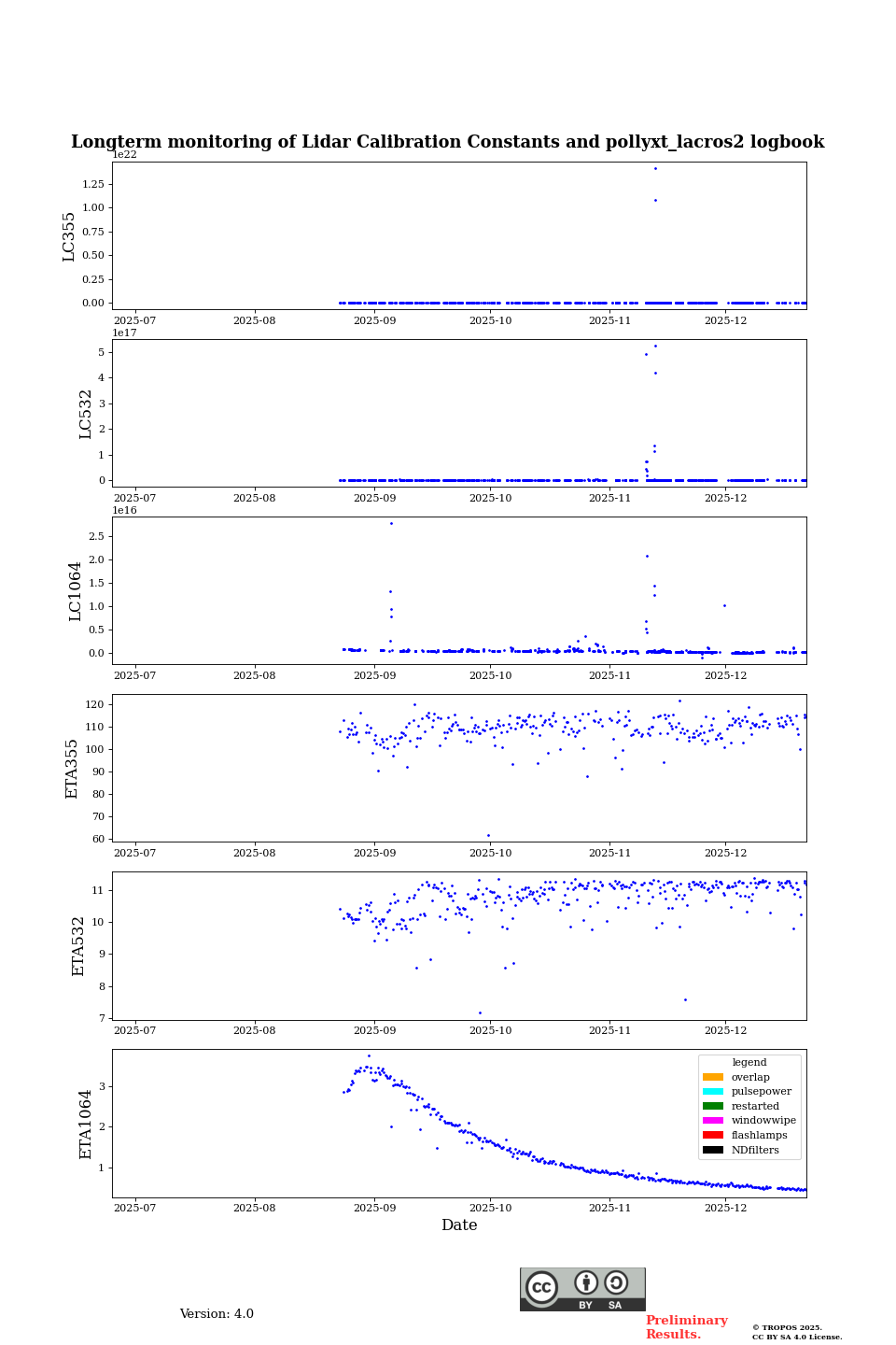
Lidar Product

ID
47886568
  • Image
    recent_plots_24h/pollyxt_lacros2/2025/12/22/pollyxt_lacros2_20251222_long_term_cali_results.png
  • Product category
  • Product type
    Houskeeping data for the whole campaign
  • Active
    done
  • Info
    LC and logbook entries
  • Related lidar data
  • Starttime
    2025-06-25 00:00:00
  • Stoptime
    2025-12-22 00:00:00
  • Stored/Updated in database
    2025-12-23 02:57:49
Image