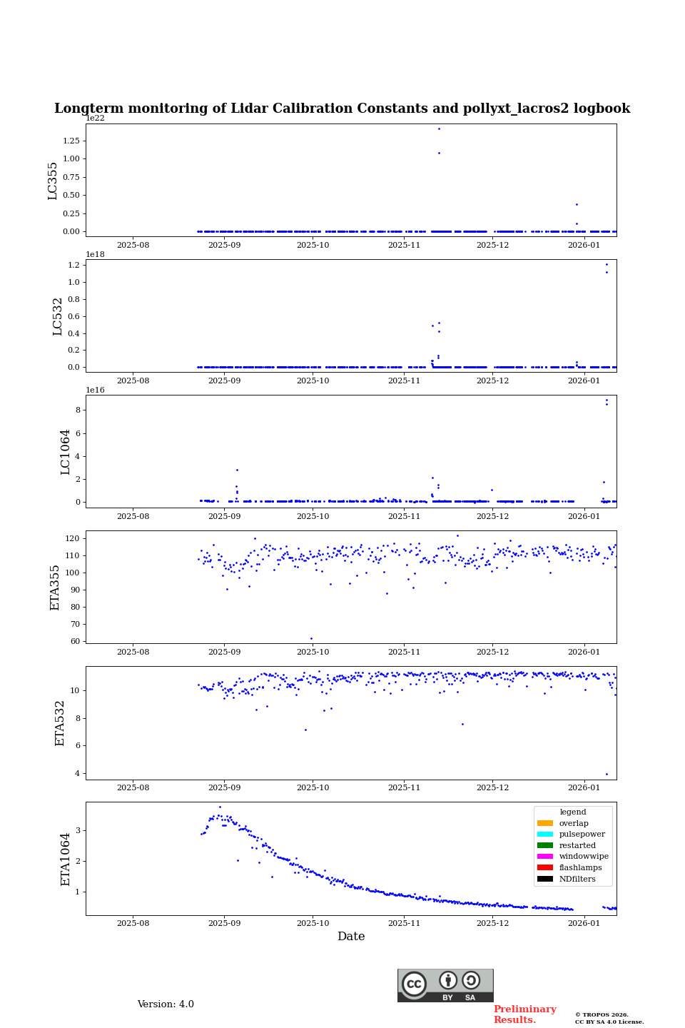
Lidar Product

ID
47939193
  • Image
    recent_plots_24h/pollyxt_lacros2/2026/01/12/pollyxt_lacros2_20260112_long_term_cali_results.png
  • Product category
  • Product type
    Houskeeping data for the whole campaign
  • Active
    done
  • Info
    LC and logbook entries
  • Related lidar data
  • Starttime
    2025-07-16 00:00:00
  • Stoptime
    2026-01-12 00:00:00
  • Stored/Updated in database
    2026-01-13 02:51:28
Image