Lidar Product

ID
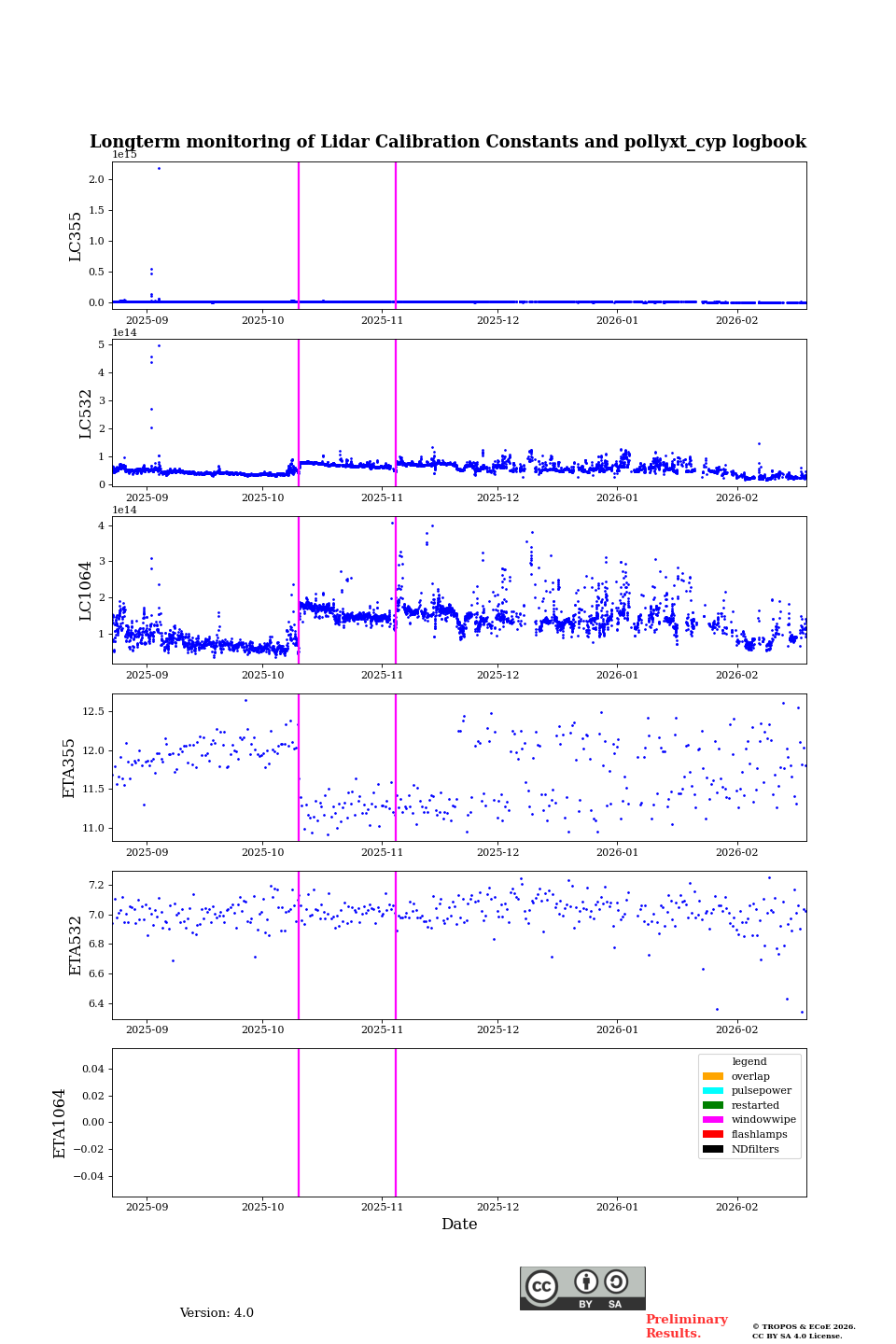
48013104
  • Image
    recent_plots_24h/pollyxt_cyp/2026/02/19/pollyxt_cyp_20260219_long_term_cali_results.png
  • Location | Lidar
  • Product category
  • Product type
    Houskeeping data for the whole campaign
  • Active
    done
  • Info
    LC and logbook entries
  • Related lidar data
  • Starttime
    2025-08-23 00:00:00
  • Stoptime
    2026-02-19 00:00:00
  • Stored/Updated in database
    2026-02-20 02:46:31
Image